详情描述,嘉兴婚庆司仪培训学校,嘉兴婚庆司仪培训班,嘉兴主持人培训学校,嘉兴婚庆主持人
培训,嘉兴婚庆司仪培训,嘉兴司仪培训
禾智培训,用和平的态度,我们可以不断激励我们积极向上的生活。要不断调整内因和外因,促进
事物的更新和发展,使偶尔突发事件,琐事绽放出灿烂的光彩。光是生命的内在力量,依托这股超
然的气息,我们的心将无限的岛屿吹过,清风拂面,风度翩翩。让尘土中的光芒走出生命中最冷静
的姿态吧。
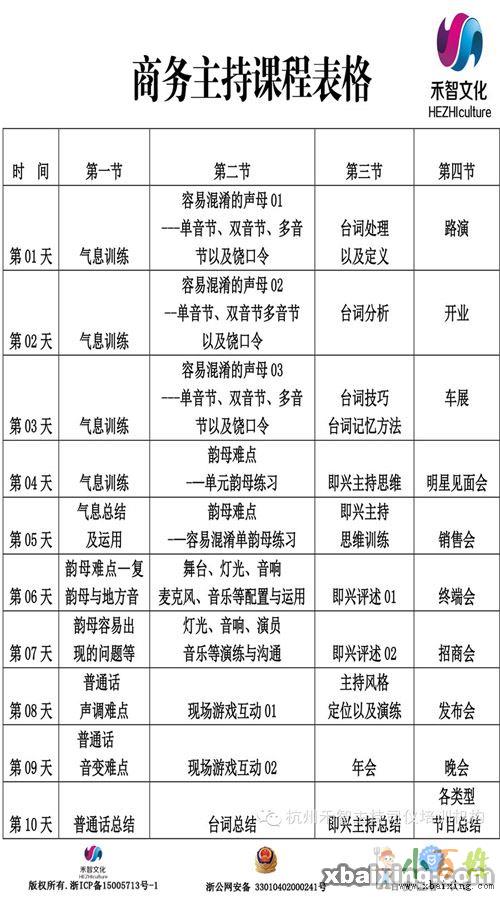
禾智培训,一直致力于专业教学,无论任何课程都为学生出示详细的课程表,每天每个课时教授什
么给学生写的清楚,让学生认认真真的学习,明明白白消费。最关键的是,我们将详细课程表作为
培训质量保证协议的附件,同样具备法律效力。保护学生利益。
禾智培训,所开设的所有课程都具有很强市场适用性,市场接受性以及市场专业性。当然对于学生
后期的发展打下夯实的基础。例如,婚礼主持人培训,商务主持人培训,婚礼策划师培训,演讲与
口才培训,网络主播培训,淘宝主播培训等等都具有很强的专业性与市场舞台实用性。
企业主管,企业管理人,企业经理人在培训或演讲时候经常会出现思维断档、语无伦次、紧张怯场、
甚至语音不清晰怎么办?!
自身有本职工作,但是想突破自我同时实现二次创业怎么办?!
婚礼主持培训与商务主持培训,我们采用每天4个课时,每个课时40分钟以及半天理论学习,下
午舞台练习的方式进行教学。我们运用是的无道具演练模式,这样对于学生更好建立思维空间构架
与行为的和谐统一起到至关重要的作用。对于唯一这个词,禾智培训绝对不敢当。但我们要说我
们有详细课程表,我们有完善学生就业推荐的大型搜索引擎首页推广。这些不是嘴吹的,是用实际
行动做出来的。为学生解决后顾之忧是我们的责任,扶持学生创业是我们的本分。
商务主持人培训
总课时:40课时
班级人数:1对5
培训对象:热爱商业演出或综艺娱乐主持及大型企业内部主持人专业素质,能力等需要提高的人士。
商务主持培训课程内容:气息,发音,普通话纠正,台词技巧,即兴主持逻辑思维构架,规定情境
主持(晚会,年会,终端会,招商会等主持以及策划等)
商务主持培训教材:
1.普通话培训测试指南
2.教师自编教材(初级)
司仪培训
总课时:42课时
课程内容:气息、发音、新人彩排,各个环节台词编辑以及音乐选择技巧,即兴主持逻辑思维构架
各类型婚礼主持策划等。
您将获得:
签署培训质量保证协议;
推荐加入主持团队;
赠送46G音乐以及婚礼策划、台词等;
协助学生拍摄婚礼现场视频仪式部分;
各种大型搜索引擎及专业大型婚礼网站宣传推广。
禾智报名热线:13456818279(小智老师-微信同步)
禾智报名QQ:2592885563
禾智主持策划培训机构官网:www.xiaozhipeixun.com
禾智培训地址:杭州市拱墅区祥园路38号浙江日报社印务西楼

李姐回收冬虫夏草东阿阿胶微信号《138,1133,7577》冬虫夏草 九朝贡胶 5X极草含片,近期东阿阿胶,老阿胶 回收冬虫夏草 qq 59,388,9206 高价收购同仁堂总统牌70克90克礼盒燕窝,各种5A???6A级散装马来西亚燕窝。毛燕、燕条、燕碎、泰国洞燕。同仁堂虫草22.5克25克40克60克80克120克,专业回收山东东阿阿胶、北京同仁堂阿胶、福牌阿胶,价格面议。

李姐回收冬虫夏草东阿阿胶微信号《138,1133,7577》冬虫夏草 九朝贡胶 5X极草含片,近期东阿阿胶,老阿胶 回收冬虫夏草 qq 59,388,9206 高价收购同仁堂总统牌70克90克礼盒燕窝,各种5A???6A级散装马来西亚燕窝。毛燕、燕条、燕碎、泰国洞燕。同仁堂虫草22.5克25克40克60克80克120克,专业回收山东东阿阿胶、北京同仁堂阿胶、福牌阿胶,价格面议。

李姐回收冬虫夏草东阿阿胶微信号《138,1133,7577》冬虫夏草 九朝贡胶 5X极草含片,近期东阿阿胶,老阿胶 回收冬虫夏草 qq 59,388,9206 高价收购同仁堂总统牌70克90克礼盒燕窝,各种5A???6A级散装马来西亚燕窝。毛燕、燕条、燕碎、泰国洞燕。同仁堂虫草22.5克25克40克60克80克120克,专业回收山东东阿阿胶、北京同仁堂阿胶、福牌阿胶,价格面议。

拉萨市╭→回收→冬虫夏草←╮微→话╭→136→991→22221←╮同号→价格除了受当前市场行情主导外还要看干度、颜色、规格、数量、几级品、和产地而定。包括断条、穿条、死草、瘪草、混草。判断是统货,还

西藏拉萨市那曲地区╭→回收→冬虫夏草←╮微→话╭→136→991→22221←╮同号→价格除了受当前市场行情主导外还要看干度、颜色、规格、数量、几级品、和产地而定。包括断条、穿条、死草、瘪草、混草。判

拉萨市回收冬虫夏草V13699122221话{同号}同时收购礼品海参、燕窝、东阿阿胶、片子癀。包装方式[瓶][盒][罐][袋][兜]或散装等。包装内数量从15克到100克或500克以上不限。《主题价格

拉萨市城关区回收冬虫夏草V13699122221话{同号}同时收购礼品海参、燕窝、东阿阿胶、片子癀。包装方式[瓶][盒][罐][袋][兜]或散装等。包装内数量从15克到100克或500克以上不限。《主

西藏拉萨市城关区那曲地区╭→回收→冬虫夏草←╮微→话╭→136→991→22221←╮同号→价格除了受当前市场行情主导外还要看干度、颜色、规格、数量、几级品、和产地而定。包括断条、穿条、死草、瘪草、混

拉萨市回收冬虫夏草V13699122221话{同号}同时收购礼品海参、燕窝、东阿阿胶、片子癀。包装方式[瓶][盒][罐][袋][兜]或散装等。包装内数量从15克到100克或500克以上不限。《主题价格

西藏拉萨市回收冬虫夏草V13699122221话{同号}同时收购礼品海参、燕窝、东阿阿胶、片子癀。包装方式[瓶][盒][罐][袋][兜]或散装等。包装内数量从15克到100克或500克以上不限。《主题

西藏拉萨市回收冬虫夏草V13699122221话{同号}同时收购礼品海参、燕窝、东阿阿胶、片子癀。包装方式[瓶][盒][罐][袋][兜]或散装等。包装内数量从15克到100克或500克以上不限。《主题

拉萨市╭→回收→冬虫夏草←╮微→话╭→136→991→22221←╮同号→价格除了受当前市场行情主导外还要看干度、颜色、规格、数量、几级品、和产地而定。包括断条、穿条、死草、瘪草、混草。判断是统货,还

西藏拉萨市╭→回收→冬虫夏草←╮微→话╭→136→991→22221←╮同号→价格除了受当前市场行情主导外还要看干度、颜色、规格、数量、几级品、和产地而定。包括断条、穿条、死草、瘪草、混草。判断是统货

西藏拉萨市/回收冬虫夏草/V/136/991/22221话/同/号《交易礼品》片子癀、燕窝海参、东阿阿胶等礼品《1》原产地青海、西藏、四川主产区礼品盒、散装冬虫夏草。《2》同仁堂品牌品盒、散装冬虫夏草

西藏拉萨市《登门区≥县≥乡镇≥街道≥回收冬虫夏草》V话号136≮991≯22221同号≤包装≥瓶≥盒≥罐≥袋≮兜等≯大小比如2条、3条、4条、5条等等条。同仁堂及其它品牌系列常见包装规格10克、12克

个人小额快速借款,空放,公积金贷款,学历贷,不押车

西藏拉萨市那曲地区回收礼品之[一]冬虫夏草[二]白燕窝[三]干海参价格高低取决于颜色干度规格品质及交易数量等。目前市场交易价格参差不齐,同仁堂店铺价格相对贵些。其他店铺价格相对便宜。而网上交易的价格会

个人小额快速借款,不押车,公积金贷款,押车,房产抵押

李姐回收冬虫夏草东阿阿胶微信号《138,1133,7577》冬虫夏草 九朝贡胶 5X极草含片,近期东阿阿胶,老阿胶 回收冬虫夏草 qq 59,388,9206 高价收购同仁堂总统牌70克90克礼盒燕窝,各种5A???6A级散装马来西亚燕窝。毛燕、燕条、燕碎、泰国洞燕。同仁堂虫草22.5克25克40克60克80克120克,专业回收山东东阿阿胶、北京同仁堂阿胶、福牌阿胶,价格面议。

西藏拉萨市回收冬虫夏草V13699122221话{同号}同时收购礼品海参、燕窝、东阿阿胶、片子癀。包装方式[瓶][盒][罐][袋][兜]或散装等。包装内数量从15克到100克或500克以上不限。《主题

心理咨询师是一个崇高的职业,学习心理咨询,你可以学习心理咨询的知识与技巧,可以帮助人们认识自己与社会,处理各种关系,逐渐改变与外界不合理的思维、情感和反应方式,并学会与外界适应的方法,最终实现自我成长...
主要开设的课程有:时尚彩妆、韩式半永久纹绣、美甲、美睫四大类教学内容,专门针对零基础学员,随到随学,学会为止,终生免费进修本专业的更新课程,学习质量有保障,免费推荐就业。 我们以“信誉,务实,专业,高...
消防证报考条件: 1、取得消防工程专业中专学历,从事消防安全技术工作满3年;或者取得消防工程相关专业中专学历,从事消防安全技术工作满4年。 2、取得消防工程专业大学专科学历,从事消防安全技术工作满2年...
【职称科目】: 土建施工、工程设计、工程测量、工程、机电安装、暖通工程、建筑工程管理、电气、机械、市政、园林、景观设计、建筑设计、建筑装饰、市政工程、水利水务、化工、信息技术、电子计算机等。 小知识分...
学校开设有半永久纹绣培训班,美甲培训班,化妆培训班,皮肤管理培训班,美睫培训班,形象设计培训班,欢迎来电咨询报名!校环境好、师资优、管理严、服务全,深受广大年轻人的推崇。学校自成立以来,谨遵“见贤思齐...
集美医美培训学院小班制教学,进校签订入学合同,免费试听。一次学习,终身免费进修,学习期间绝无任何隐形消费。学校采用理论与实操相结合的教学模式,老师由浅至深、循序渐进的引导学生深入学习微整知识,学好扎实...

厦门荣昶模具设计专业培训中心开设有:模具设计综合全能班、专业精品班(学员根据自身情况自选),科目有:UG+CAD模具设计,UG+Powermill数控编程,UG+ProE产品设计Mastercam,产...

拉萨道路桥梁工程测量培训RTK测量培训,学工程测量先学的是基础理论知识,接着是学测量仪器包括水准仪测高差导线测量、经纬仪穿中、导角、测垂直度、全站仪测坐标放样、后方交会、面积测量、对边测量、悬高测量、...

拉萨全站仪坐标测量放样培训,工程测量按工程建设的对象分为:建筑工程测量、水利工程测量、铁路测量、公路测量、桥梁工程测量、隧道工程测量、矿山测量、城市市政工程测量、工厂建设测量以及军事工程测量、海洋工程...

拉萨考工信部BIM工程师监理证消防证物业经理项目经理房地产经纪人施工员质量员安全员测量员报拉萨考工信部BIM工程师监理证消防证物业经理项目经理房地产经纪人施工员质量员安全员测量员报全国通用热门岗位资格...